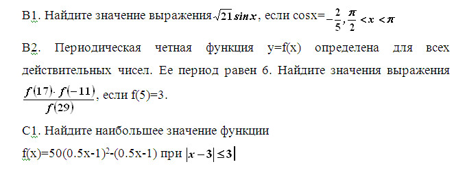
три задания. Помогите пожалуйста, если знаете как решать, хотя бы 1. Или подскажите как решить, завтра экзамен(
Приложения:

Ответы
Ответ дал:
0
1) По основному тригонометрическому тождеству
вторая четверть знак плюс. Тогда
/
2)
---- это парность функции.


, искомое выражение равно:
3*3/3 = 3.
3) Вычислим производную функцию
Вычислим производную данной функции, сделаем замену:
, тогда

, решая неравенство
|x - 3|
, получим интервал х є [0; 6]. Определим критические точки, где производная обращается в ноль:
x = 2.02. В окрестности точки х = 2.02, производная меняет знак с минуса на плюс, значит эта точка минимум. Поэтому наибольшее значение функция принимает на концах интервала
или
. Определим значения функции в этих точках
- это и есть максимальное значение функции на данном отрезке. Max
2)
3*3/3 = 3.
3) Вычислим производную функцию
|x - 3|
Вас заинтересует
2 года назад
2 года назад
8 лет назад
8 лет назад
10 лет назад
10 лет назад
10 лет назад