Ответы
Ответ дал:
0
смотри прикреплённый файл
Приложения:

Ответ дал:
0
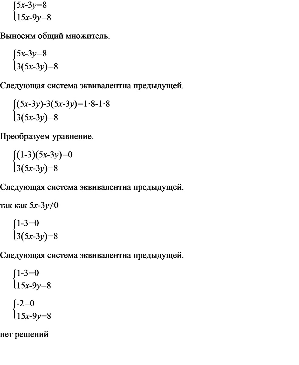
Решение уравнения с учётом ОДЗ:[x,y]∈∅ net destvitelinix reshenii
Приложения:

Вас заинтересует
2 года назад
8 лет назад
8 лет назад
10 лет назад
10 лет назад
10 лет назад