Ответы
Ответ дал:
0
см фото
========================
========================
Приложения:
Ответ дал:
0
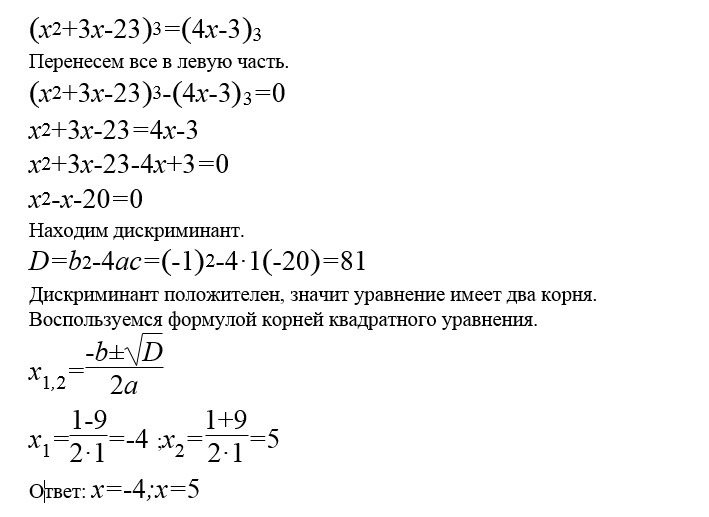
(x²+3x-23)³=(4x-3)³
x²+3x-23=4x-3
x²-x-20=0 D=81
x₁=5 x₂=-4.
Ответ: x₁=5 x₂=-4.
x²+3x-23=4x-3
x²-x-20=0 D=81
x₁=5 x₂=-4.
Ответ: x₁=5 x₂=-4.
Приложения:
Вас заинтересует
2 года назад
2 года назад
7 лет назад
7 лет назад
10 лет назад
10 лет назад