В равнобедренном треугольнике радиусы описанного и вписанного кругов, соответственно равняются 50 и 24 см. Обчислить периметр треугольника
Ответы
Ответ дал:
0
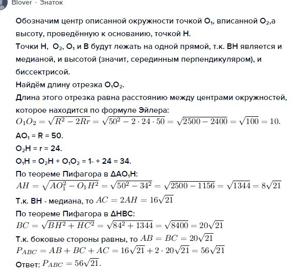
Обозначим центр описанной окружности точкой O₁, вписанной O₂,а высоту, проведённую к основанию, точкой H.
Точки H, O₂, O₁ и B будут лежать на одной прямой, т.к. BH является и медианой, и высотой (значит, серединным перпендикуляром), и биссектрисой.
Найдём длину отрезка O₁O₂.
Длина этого отрезка равна расстоянию между центрами окружностей, которое находится по формуле Эйлера:

AO₁ = R = 50.
O₂H = r = 24.
O₁H = O₂H + O₁O₂ = 1- + 24 = 34.
По теореме Пифагора в ΔAO₁H:

Т.к. BH - медиана, то
По теореме Пифагора в ΔHBC:

Т.к. боковые стороны равны, то

Ответ:
Точки H, O₂, O₁ и B будут лежать на одной прямой, т.к. BH является и медианой, и высотой (значит, серединным перпендикуляром), и биссектрисой.
Найдём длину отрезка O₁O₂.
Длина этого отрезка равна расстоянию между центрами окружностей, которое находится по формуле Эйлера:
AO₁ = R = 50.
O₂H = r = 24.
O₁H = O₂H + O₁O₂ = 1- + 24 = 34.
По теореме Пифагора в ΔAO₁H:
Т.к. BH - медиана, то
По теореме Пифагора в ΔHBC:
Т.к. боковые стороны равны, то
Ответ:
Приложения:
Вас заинтересует
2 года назад
2 года назад
7 лет назад
10 лет назад
10 лет назад
10 лет назад
10 лет назад