Ответы
Ответ дал:
0
b1•(q^5–1) -0,4•(-2)
S5 = --------------- = ------------ = -0,4
q–1 -2
S5 = --------------- = ------------ = -0,4
q–1 -2
Ответ дал:
0
Общий ответ -0.4?
Ответ дал:
0
???
Ответ дал:
0
Да
Ответ дал:
0
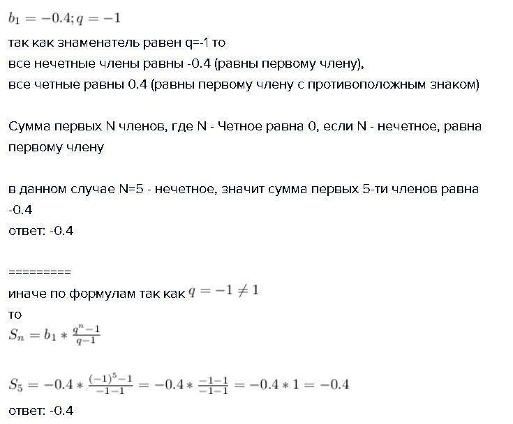
так как знаменатель равен q=-1 то
все нечетные члены равны -0.4 (равны первому члену),
все четные равны 0.4 (равны первому члену с противоположным знаком)
Сумма первых N членов, где N - Четное равна 0, если N - нечетное, равна первому члену
в данном случае N=5 - нечетное, значит сумма первых 5-ти членов равна -0.4
ответ: -0.4
=========
иначе по формулам так как
то
ответ: -0.4
Приложения:

Вас заинтересует
2 года назад
2 года назад
7 лет назад
7 лет назад
9 лет назад
10 лет назад