Ответы
Ответ дал:
0
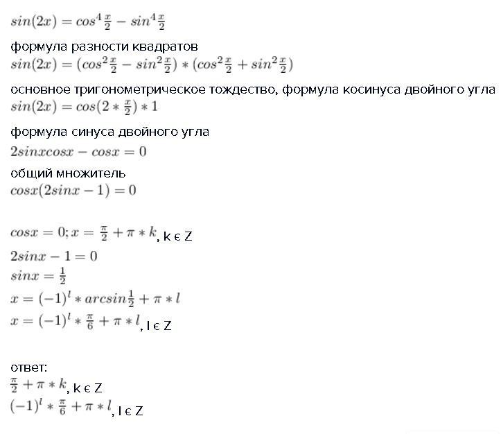
формула разности квадратов
основное тригонометрическое тождество, формула косинуса двойного угла
формула синуса двойного угла
общий множитель
ответ:
Приложения:

Вас заинтересует
2 года назад
2 года назад
7 лет назад
7 лет назад
9 лет назад
10 лет назад
10 лет назад