• Предмет: Алгебра
  • Автор: dirtycrew
  • Вопрос задан 9 лет назад

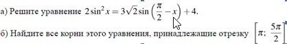
2sin^2x=3 корня из 2 sin (P/2-x) + 4

Приложения:

Ответы

Ответ дал: Аноним
0
2sin^2x=3 sqrt{2} sin( frac{pi}{2}-x)+4\ 2sin^2x=3sqrt{2} cos x+4\ 2(1-cos^2x)=3sqrt{2} cos x+4\ 2-2cos^2x=3sqrt{2} cos x+4\ 2cos^2x+3sqrt{2} cos x+2=0
Пусть cos x=t, причем |t| leq 1, тогда получаем квадратное уравнение 
2t^2+3sqrt{2} t+2=0\ D=b^2-4ac=(3sqrt{2} )^2-4cdot2cdot2=18-16=2
t_1= dfrac{-b+ sqrt{D} }{2a} = dfrac{3sqrt{2} +sqrt{2} }{2cdot2} =sqrt{2} - не удовлетворяет условию

t_2= dfrac{-b- sqrt{D} }{2a} = dfrac{3sqrt{2} -sqrt{2} }{2cdot2} = dfrac{1}{sqrt{2} }

Обратная замена:

cos x=dfrac{1}{sqrt{2} } \ \ \ x=pm dfrac{pi}{4} +2 pi n,n in mathbb{Z}


Ответ уравнения pm frac{pi}{4} +2 pi n,n in mathbb{Z}

Отбор корней на промежутке [pi; frac{5 pi }{2} ]
Для x= frac{pi}{4} +2 pi n
n=1;,, x= frac{pi}{4}+2 pi = frac{9 pi }{4}  in [pi; frac{5 pi }{2} ]
Для x=- frac{pi}{4} +2 pi n
n=1;,,, x=- frac{pi}{4}+2 pi = frac{7 pi }{4}
Вас заинтересует