• Предмет: Математика
  • Автор: bakunina99
  • Вопрос задан 11 лет назад

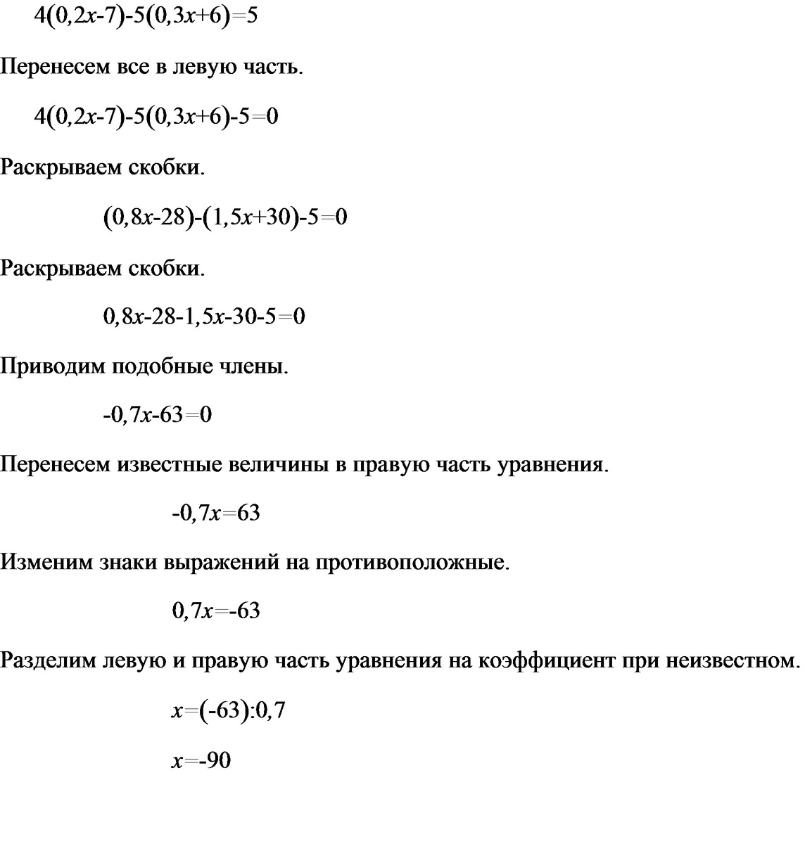
уравенение :

4(0.2х-7)-5(0.3х+6)=5 

Ответы

Ответ дал: triolana
0

смотри прикреплённый файл

Приложения:
Вас заинтересует