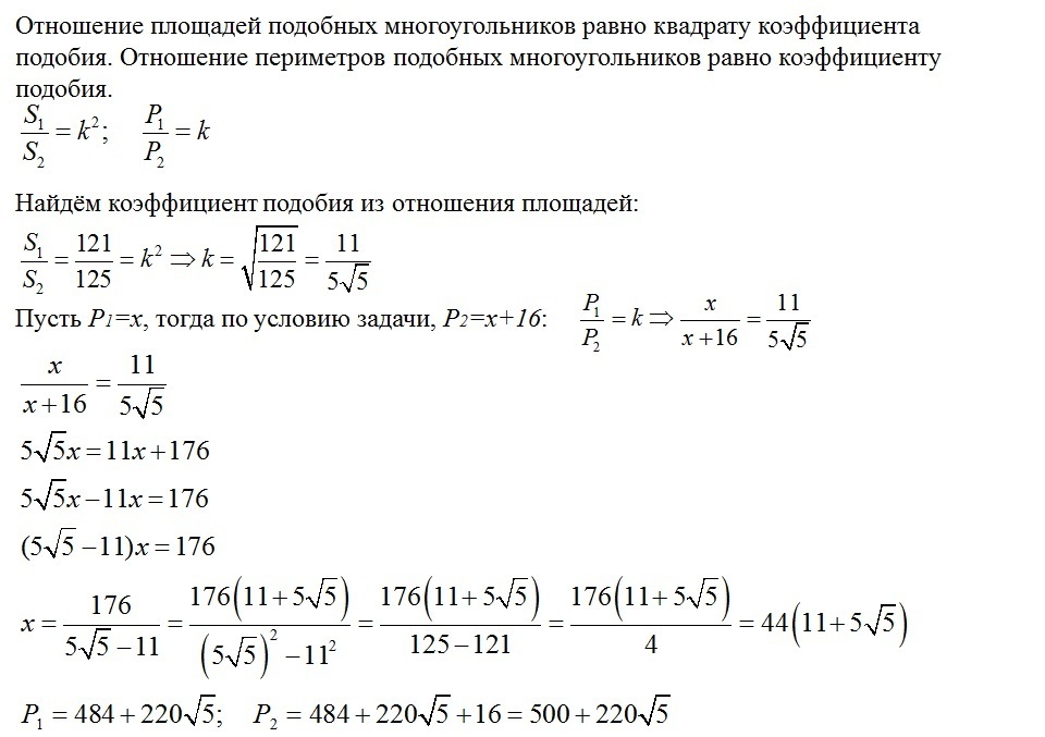
площади подобных многоугольников равны 121 см^2 и 125 см^2. Найдите периметры этих многоугольников, если один из них больше на 16 см
Ответы
Ответ дал:
0
Решение на фотографии. Ответ получился несимпатичный, так как из числа 125 не извлекается корень. Возникает вопрос, не 225 там случайно?
Приложения:
Вас заинтересует
2 года назад
2 года назад
7 лет назад
7 лет назад
10 лет назад
10 лет назад
10 лет назад
10 лет назад