• Предмет: Физика
  • Автор: etkac8648
  • Вопрос задан 9 лет назад

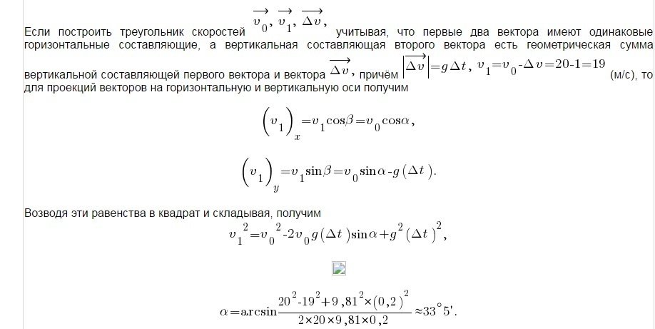
Под каким углом к горизонту следует бросить камень с
начальной скоростью v0 = 20 м/с, чтобы за время дельта t = 0,2 с после стар-
та вектор скорости камня:
а) уменьшился по величине на дельта v =1,0 м/с,
б) повернулся на угол = 1 градус ?

Ответы

Ответ дал: rustamkaloveR
0
Решение во вложении!!!!!!!!!!!!!!!!!
Приложения:
Вас заинтересует