• Предмет: Алгебра
  • Автор: Toten17
  • Вопрос задан 9 лет назад

Вероятность того, что студент сдаст первый экзамен равна 0.8, второй - 0.6, третий - 0.5. Вычислить вероятность того, что студент сдаст: 1) Два экзамена;
2) Не менее двух экзаменов; 3) Более двух экзаменов.

Ответы

Ответ дал: dtnth
0
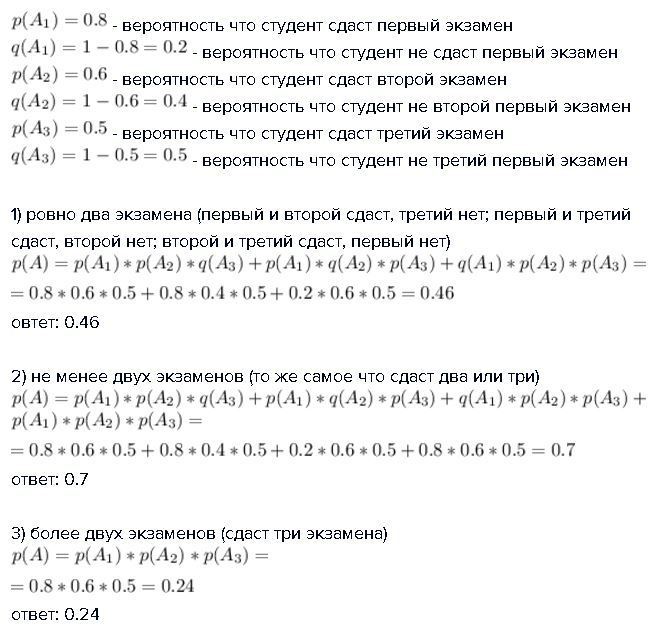
p(A_1)=0.8 - вероятность что студент сдаст первый экзамен
q(A_1)=1-0.8=0.2 - вероятность что студент не сдаст первый экзамен
p(A_2)=0.6 - вероятность что студент сдаст второй экзамен
q(A_2)=1-0.6=0.4 - вероятность что студент не второй первый экзамен
p(A_3)=0.5 - вероятность что студент сдаст третий экзамен
q(A_3)=1-0.5=0.5 - вероятность что студент не третий первый экзамен

1) ровно два экзамена (первый и второй сдаст, третий нет; первый и третий сдаст, второй нет; второй и третий сдаст, первый нет)
p(A)=p(A_1)*p(A_2)*q(A_3)+p(A_1)*q(A_2)*p(A_3)+q(A_1)*p(A_2)*p(A_3)=
=0.8*0.6*0.5+0.8*0.4*0.5+0.2*0.6*0.5=0.46
овтет: 0.46

2) не менее двух экзаменов (то же самое что сдаст два или три)
p(A)=p(A_1)*p(A_2)*q(A_3)+p(A_1)*q(A_2)*p(A_3)+q(A_1)*p(A_2)*p(A_3)+p(A_1)*p(A_2)*p(A_3)=
=0.8*0.6*0.5+0.8*0.4*0.5+0.2*0.6*0.5+0.8*0.6*0.5=0.7
ответ: 0.7

3) более двух экзаменов (сдаст три экзамена)
p(A)=p(A_1)*p(A_2)*p(A_3)=
=0.8*0.6*0.5=0.24
ответ: 0.24
Приложения:
Вас заинтересует