Ответы
Ответ дал:
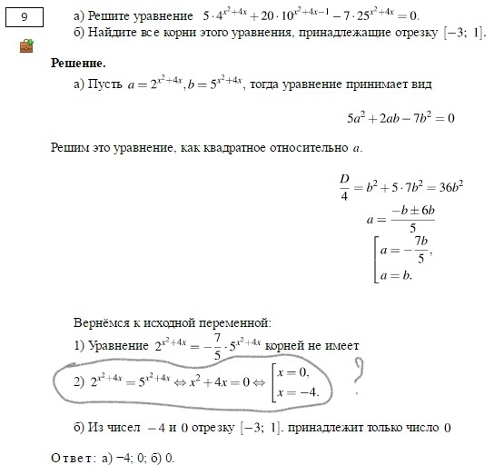
0
Когда одинаковые степени и различные основания, то в уравнении должно быть так:
a^t = b^t → t = 0
(t - степень, a и b - различные основания)
В нашем случае не t, а x^2 + 4x. Значит x^2 + 4x = 0 → x(x+4)=0 → x=0 или x=-4
a^t = b^t → t = 0
(t - степень, a и b - различные основания)
В нашем случае не t, а x^2 + 4x. Значит x^2 + 4x = 0 → x(x+4)=0 → x=0 или x=-4
Вас заинтересует
2 года назад
2 года назад
7 лет назад
7 лет назад
9 лет назад
10 лет назад