Ответы
Ответ дал:
0
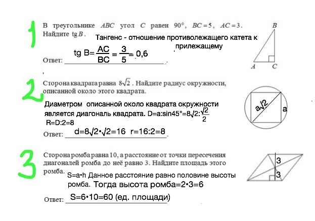
1) tg B = 
2) Сторона = 8
, значит диагональ = 8
*
= 8 * 2 = 16
И значит радиус = 16/2 = 8
3) S = a*h (S - площади ромба, а - сторона, h - высота)
Значит S = 10 * (3+3) = 60
2) Сторона = 8
И значит радиус = 16/2 = 8
3) S = a*h (S - площади ромба, а - сторона, h - высота)
Значит S = 10 * (3+3) = 60
Ответ дал:
0
Тангенс - отношение противолежащего угла к прилежащему, то есть ВС по теореме Пифагора будет равно 4, и тангенс будет равен 4/5, или 0,8
Ответ дал:
0
ВС уже дано в условии и равно 5.
Ответ дал:
0
теореме Пифагора в первом задании не нужна. даны оба катета. для вычисления тангенса этого достаточно
Ответ дал:
0
Решение Ваших задач дано в приложении.
Приложения:

Вас заинтересует
2 года назад
10 лет назад