Ответы
Ответ дал:
0
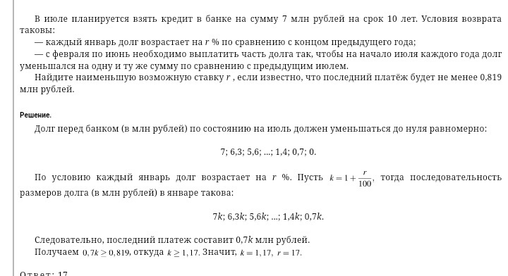
Из второго условия (-) задачи следует, что выплачивают долг равными суммами. Т.к. кредит выплачивают в течении 10 лет, то в год выплачивают 1/10 часть долга, т.е. 0,7 млн руб. 7 млн руб; (7-0,7) млн руб и т.д.
Ответ дал:
0
вот блин,действительно
Ответ дал:
0
Eto cumy pocle odnogo goda.
7:10=0,7 (nado cplatit do 10 godob)
Pocle odnogo goda octaetcja 7-0,7=6,3 mil. pyblej
Vo vtopom gody nado cplatit tolko pyblej, čtoby octaloc cplatit ešče 6,3-0,7=5,6
mil. pyblej itd.
7:10=0,7 (nado cplatit do 10 godob)
Pocle odnogo goda octaetcja 7-0,7=6,3 mil. pyblej
Vo vtopom gody nado cplatit tolko pyblej, čtoby octaloc cplatit ešče 6,3-0,7=5,6
mil. pyblej itd.
Ответ дал:
0
Nado uznat, čto on dolžen cplatit bolše čem 0,7mil. pyblej, kak bozrastajut uroki.
Ответ дал:
0
ja česskij, ploxo vladeju rucckim jazykom i ne imeju azbuku.
Ответ дал:
0
спасибо, я поняла
Ответ дал:
0
Xopošo, molodec!
Вас заинтересует
3 года назад
3 года назад
7 лет назад
7 лет назад
10 лет назад
10 лет назад
10 лет назад
10 лет назад