• Предмет: Физика
  • Автор: ksenpit1998
  • Вопрос задан 9 лет назад

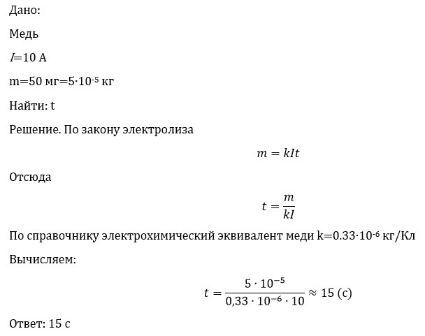
определить время электролиза для меди при силе тока 10 ампер если ввделилось 50 мг меди

Ответы

Ответ дал: DeSex
0
Решение на приложенном скане.
Приложения:
Вас заинтересует