• Предмет: Алгебра
  • Автор: Ярая1703
  • Вопрос задан 9 лет назад

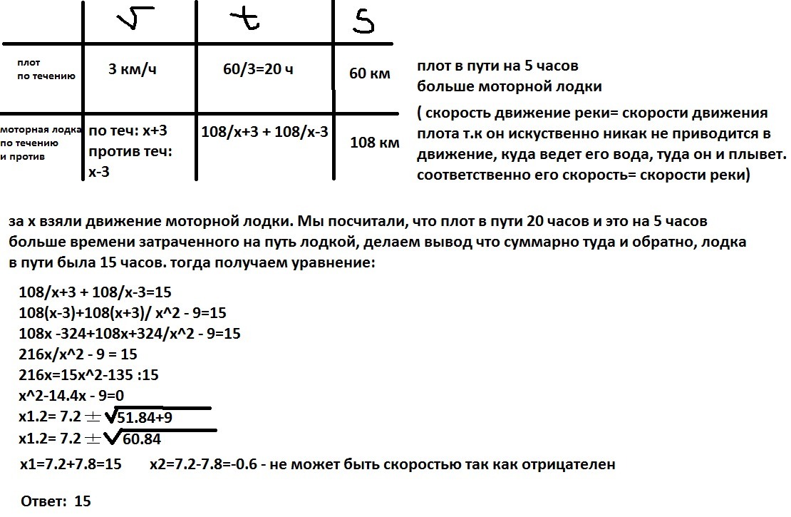
решите пожалуйста.. .

Приложения:

Ответы

Ответ дал: ohlanana
0
ооо  такая же задача была на егэ математике профиле.
Приложения:
Вас заинтересует