Математический анализ Типовой расчет по теме Кратные интегралы.
ВСЕ ДАННЫЕ НА ФОТО
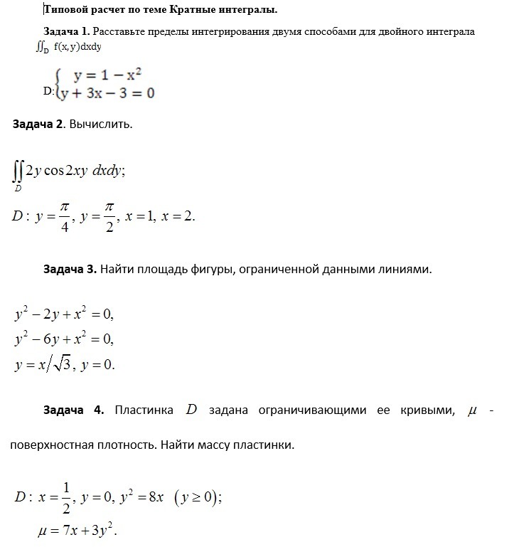
Задача 1. Расставьте пределы интегрирования двумя способами для двойного интеграла
D:
Задача 2. Вычислить.
Задача 3. Найти площадь фигуры, ограниченной данными линиями.
Задача 4. Пластинка задана ограничивающими ее кривыми, - поверхностная плотность. Найти массу пластинки.
Задача 5. Найти объем тела, заданного ограничивающими его поверхностями.
Задача 6. Тело V задано ограничивающими его поверхностями, - плотность. Найти массу тела.
Приложения:
Ответы
Ответ дал:
0
Получилось только три задания (если не устраивает, модератор удалит), оформление не соблюдалось.
Чертежи лучше выполнить покрупнее: для №1 это узкая область от точки А до В между прямой и параболой; для №2 это прямоугольник; для №3 это область между верхней веткой параболы и двумя прямыми.
Чертежи лучше выполнить покрупнее: для №1 это узкая область от точки А до В между прямой и параболой; для №2 это прямоугольник; для №3 это область между верхней веткой параболы и двумя прямыми.
Приложения:
Вас заинтересует
2 года назад
2 года назад
7 лет назад
7 лет назад
9 лет назад