• Предмет: Алгебра
  • Автор: karinazasimenk
  • Вопрос задан 9 лет назад

.....................................

Приложения:

Ответы

Ответ дал: Сюррикен
0
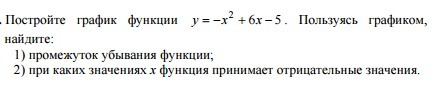
у= -х^2+ 6х-5
D= 9-5= 4;
x(1,2)= -3±4/-1= 7;-1;

2)(-∞;-1) (7;+∞)

1)y'= -2x+6
x= 3
(-∞;3) убывает.
Вас заинтересует