• Предмет: Математика
  • Автор: malinkaaaaaaaaaaa
  • Вопрос задан 9 лет назад

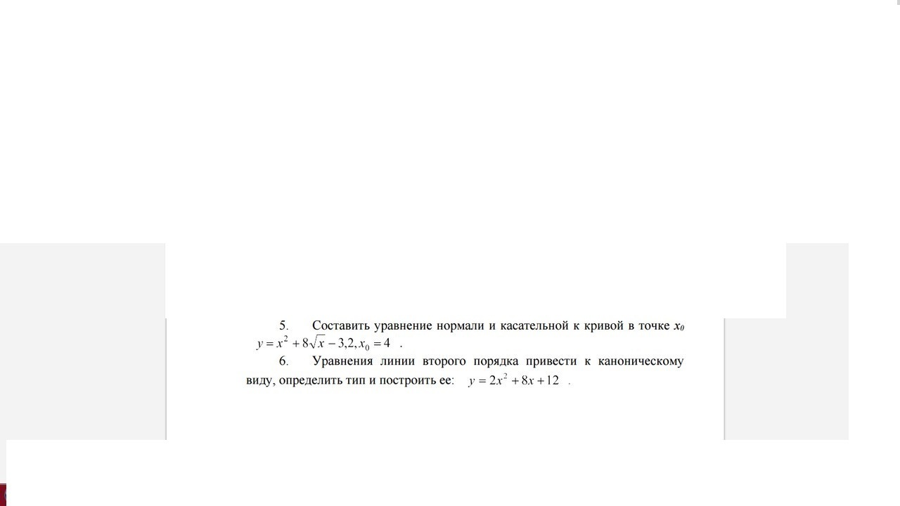
помогите решить пожалуйста 5 и 6 задание

Приложения:

Ответа на этот вопрос пока нет. Попробуйте найти его через форму поиска.

Вас заинтересует