Решите уравнение:
Аноним:
по моему не корректное ур-е, не знаю не получилось решить
Спасибо и на этом :) Огромнейшее вам спасибо!
всегда пожалуйста) рад был помочь
Ответы
Ответ дал:
1
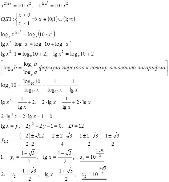
решение во вложении------------------------
3-я строчка: прологарифмируем обе части уравнения по основанию х
3-я строчка: прологарифмируем обе части уравнения по основанию х
Приложения:
Вас заинтересует
2 года назад
2 года назад
2 года назад
2 года назад
3 года назад