• Предмет: Алгебра
  • Автор: 2400
  • Вопрос задан 2 года назад

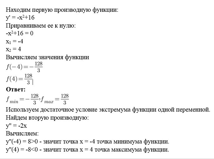
исследовать функцию на экстремум

Приложения:

Ответы

Ответ дал: ShirokovP
0
см фото
=================================
Приложения:
Вас заинтересует