• Предмет: Математика
  • Автор: mrchekov
  • Вопрос задан 9 лет назад

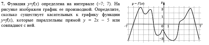
Сколько существует касательных к графику функции

Приложения:

Ответы

Ответ дал: kirichekov
0
во вложении-----------------------------
Приложения:
Вас заинтересует