• Предмет: Физика
  • Автор: evadd3087
  • Вопрос задан 9 лет назад

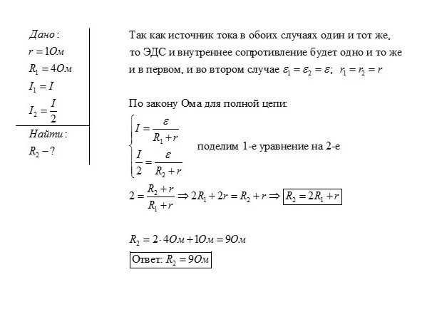
Когда к источнику тока с внутренним сопротивлением 1 Ом подключили резистор с сопротивлением 4 Ом, сила тока в цепи приняла некоторое значение I. Резистор с каким сопротивлением (в Ом) надо подключить к этому источнику, чтобы сила тока в цепи стала равна I/2?

Ответы

Ответ дал: kadavris
0
Решение в прикрепленном файле
Приложения:
Вас заинтересует