• Предмет: Математика
  • Автор: Мауу
  • Вопрос задан 2 года назад

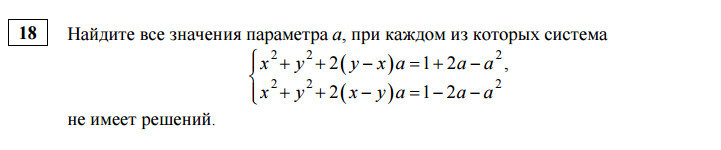
помогите решить очень срочно

Приложения:

Ответы

Ответ дал: RealSIN
0
19.а) МОЖЕТ сумма верхних относится к сумме нижних как 7 / 23 = 14 / 46 = 21 / 69 ...
Приложения:
Вас заинтересует