• Предмет: Алгебра
  • Автор: keshagromova
  • Вопрос задан 2 года назад

Помогите,пожалуйста!11 и 12

Приложения:

Аноним: скажи что за хрень

Ответы

Ответ дал: kmeshkevich2001
1
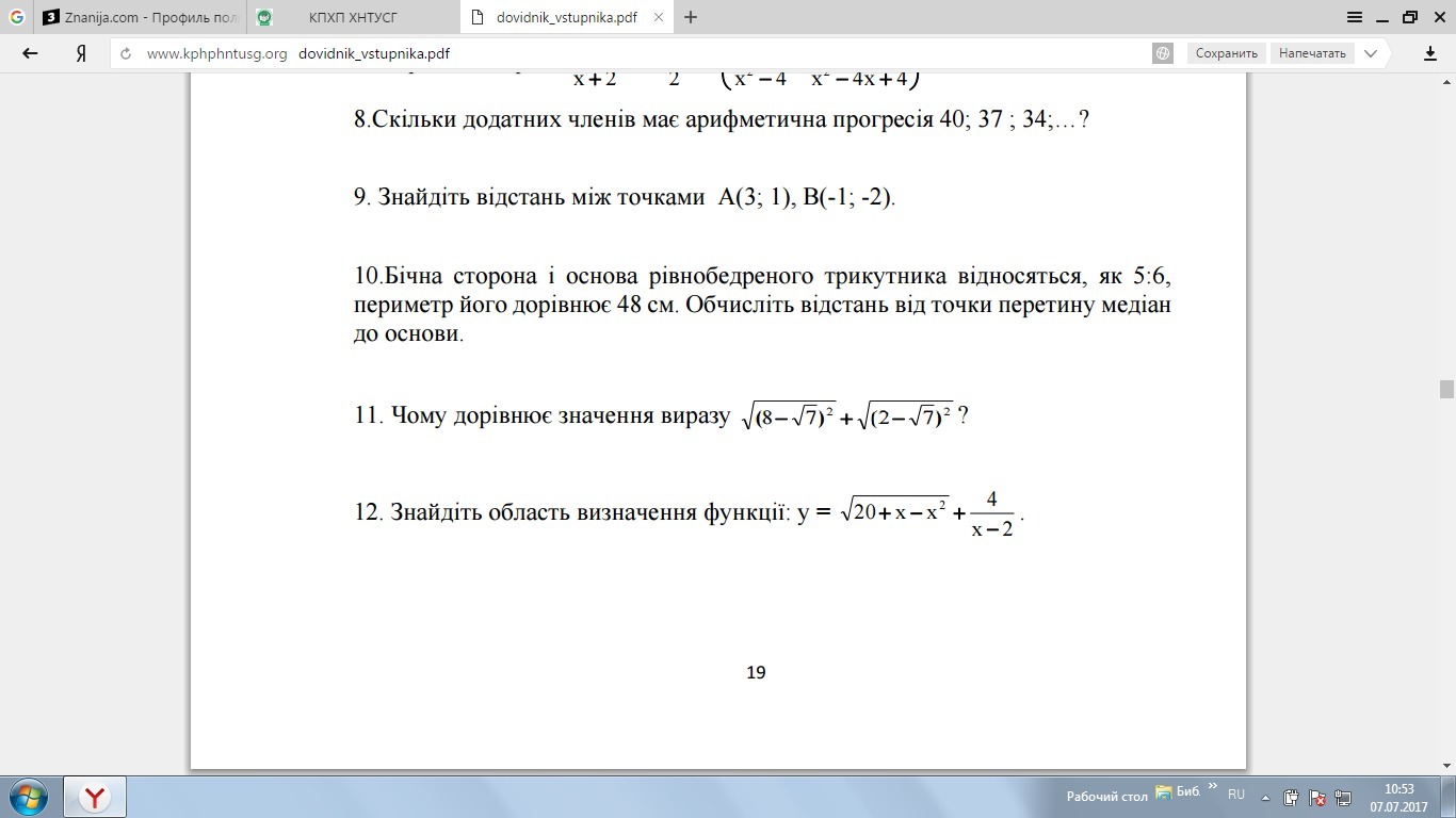
11)  = модуль ( 8 - √7 ) +модуль (2 - √7)=8 - √7 +√7 - 2 = 6
12) х≠2
-х^2+x+20=0
D=81
x1=-4
x2=5
x∈ от -4 до 2 и 2 до 5
-4 и 5 включая

kmeshkevich2001: 2 не включая
Вас заинтересует