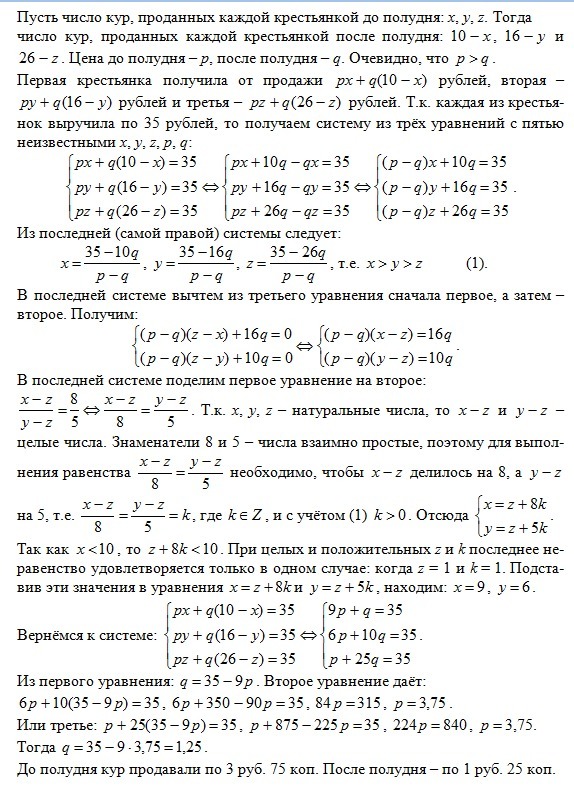
три крестьянки пришли на рынок с цыплятами 1 принесли на продажу 10 цыплята 2 -16 а 3- 26 до полудня они продали несколько Цыплят по одной и той же цене после полудня опасаясь что они все цыплята будут проданы ане понизили цену в результате они продали цыплят с одинаковой выручкой каждая крестьянка получила от продажи 35 руб по какой цене они продавали цыплят До полудня и после полудня?
Ответы
Ответ дал:
1
Решение в приложении.
Приложения:
Вас заинтересует
2 года назад
2 года назад
2 года назад
2 года назад
3 года назад
3 года назад
9 лет назад