• Предмет: Алгебра
  • Автор: Ghffffvvbj
  • Вопрос задан 2 года назад

Помогите пожалуйста решить
215,216,217

Приложения:

Ответы

Ответ дал: SergFlint
0
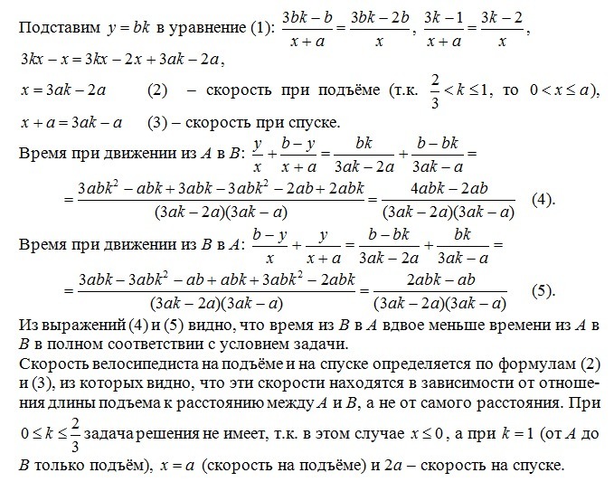
Первое приложение - задачи 215 и 216, второе и третье приложения - задача 217.
Приложения:
Вас заинтересует