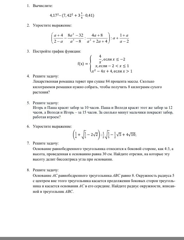
Здравствуйте, пожалуйста помогите найти что-то похожее, что бы прорешать типовые задания,и как вообще это решается помогите пожалуйста!!
Приложения:
Dимасuk:
тут вообще разные задачи, см темы "арифметические действия с дробями и степенями", "Сложение, вычитание, деление и умножение алгебраических дробей", "построение графиков кусочно заданных функций (тут линейная, обратная пропорциональная и квадратичная функции), "Задачи на сухое вещество", "Задачи на составление уравнений (тут на производительность труда", "Действия с иррациональными числами", "Свойства равнобедренного треугольника", "Вписанная и вневписанные окружности"
к первому заданию открываете сканави сначала и делаете)
Спасибо большое!
Ответы
Ответ дал:
1
1. по действиям
3 1/4*0,41 = 3,25*0,41 = 1,3325
7,42² = 55,0564
55,0564+1,3325 = 56,3889
4,17² = 17,3889
17,3889 - 56,3889 = -39
Ответ: -39
2.
3.
4.
Если теряет 84%, значит сухого растения остается 100-84 = 16%
Составляем пропорцию
8 кг - 16%
х кг - 100%
х= (8*100):16 = 50
Ответ: 50 кг
5.
Определим какую часть красит за 1 час каждый
И+П за 1 час красят 1/10
П+В 1/12
В+И 1/15
(И+П)+(П+В)+(В+И) = 1/10+1/12+1/15 = (6+5+4)/60 = 15/60 = 1/4
(И+П)+(П+В)+(В+И) = 2И+2В+2П = 2(И+В+П) = 1/4
И+В+П = 1/8
Значит весь забор ребята покрасят за 1:1/8 = 8 часов
Ответ: 8 часов
6.
=(
3 1/4*0,41 = 3,25*0,41 = 1,3325
7,42² = 55,0564
55,0564+1,3325 = 56,3889
4,17² = 17,3889
17,3889 - 56,3889 = -39
Ответ: -39
2.
3.
4.
Если теряет 84%, значит сухого растения остается 100-84 = 16%
Составляем пропорцию
8 кг - 16%
х кг - 100%
х= (8*100):16 = 50
Ответ: 50 кг
5.
Определим какую часть красит за 1 час каждый
И+П за 1 час красят 1/10
П+В 1/12
В+И 1/15
(И+П)+(П+В)+(В+И) = 1/10+1/12+1/15 = (6+5+4)/60 = 15/60 = 1/4
(И+П)+(П+В)+(В+И) = 2И+2В+2П = 2(И+В+П) = 1/4
И+В+П = 1/8
Значит весь забор ребята покрасят за 1:1/8 = 8 часов
Ответ: 8 часов
6.
=(
Вас заинтересует
2 года назад
2 года назад
2 года назад
3 года назад
3 года назад
9 лет назад