Ответы
Ответ дал:
0
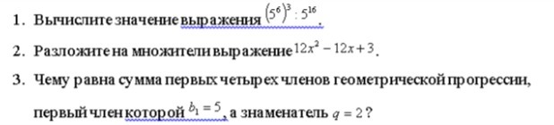
1. При возведении степени в степень степени перемножаются.
При деление одночленов с одинаковыми основаниями степени вычитаются:
(5⁶)³:5¹⁶ = 5¹⁸:5¹⁶ = 5¹⁸⁻¹⁶ = 5² = 25
2. Вынесем 3 за скобки и разложим по формуле квадрата разности
12x² - 12x + 3 = 3(4x² - 4x + 1) = 3(2x - 1)²
3. S₄ = b₁(1 - q⁴)/(1 - q)
S⁴ = 5(1 - 2⁴)/(1 - 2) = 5(1 - 16)/(1 - 2) = 5·15 = 75.
При деление одночленов с одинаковыми основаниями степени вычитаются:
(5⁶)³:5¹⁶ = 5¹⁸:5¹⁶ = 5¹⁸⁻¹⁶ = 5² = 25
2. Вынесем 3 за скобки и разложим по формуле квадрата разности
12x² - 12x + 3 = 3(4x² - 4x + 1) = 3(2x - 1)²
3. S₄ = b₁(1 - q⁴)/(1 - q)
S⁴ = 5(1 - 2⁴)/(1 - 2) = 5(1 - 16)/(1 - 2) = 5·15 = 75.
Ответ дал:
0
1
(5^6)³:5^16=5^(6*3-16)=5^18-16)=5²=25
2
12x²-12x+3)=12(4x²-4x+1)=12(2x-1)²
3
Sn=b1*(q^n -1)/(q-1)
S4=5*(2^4-1)/(2-1)=5*(16-1)/1=5*15=75
(5^6)³:5^16=5^(6*3-16)=5^18-16)=5²=25
2
12x²-12x+3)=12(4x²-4x+1)=12(2x-1)²
3
Sn=b1*(q^n -1)/(q-1)
S4=5*(2^4-1)/(2-1)=5*(16-1)/1=5*15=75
Вас заинтересует
2 года назад
7 лет назад
9 лет назад
9 лет назад