Ответы
Ответ дал:
0
модуль не может быть равен отрицательному числу.
если число под модулем отрицательное,
модуль раскрывается со знаком "-": |-7| = -(-7) = +7
если число под модулем НЕотрицательное,
модуль раскрывается со знаком "+": |+7| = +(+7) = +7
если число под модулем отрицательное,
модуль раскрывается со знаком "-": |-7| = -(-7) = +7
если число под модулем НЕотрицательное,
модуль раскрывается со знаком "+": |+7| = +(+7) = +7
Приложения:
Ответ дал:
0
не написала ответ на вопрос: сумма корней уравнения=(5-V17)/2
Ответ дал:
0
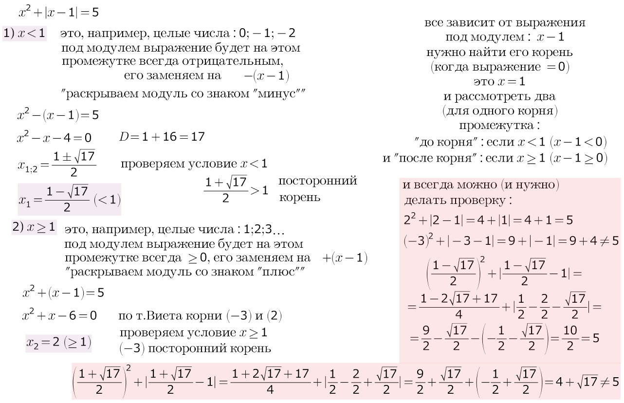
x²+|x-1|=5
1)x<1
x²+1-x-5=0
x²-x-4=0
D=1+16=17
x1=(1-√17)/2
x1=(1+√17)/2 не удов усл
2)x≥1
x²+x-1-5=0
x²+x-6=0
x1+x2=-1 U x1*x2=-6
x1=-3 не удов усл
x2=2
2+(1-√17)/2=(4+1-√17)/2=(5-√17)/2-ответ
1)x<1
x²+1-x-5=0
x²-x-4=0
D=1+16=17
x1=(1-√17)/2
x1=(1+√17)/2 не удов усл
2)x≥1
x²+x-1-5=0
x²+x-6=0
x1+x2=-1 U x1*x2=-6
x1=-3 не удов усл
x2=2
2+(1-√17)/2=(4+1-√17)/2=(5-√17)/2-ответ
Приложения:
Вас заинтересует
2 года назад
2 года назад
7 лет назад
10 лет назад
10 лет назад