Ответы
Ответ дал:
0
Решение в прикрепленной картинке
Приложения:

Ответ дал:
0
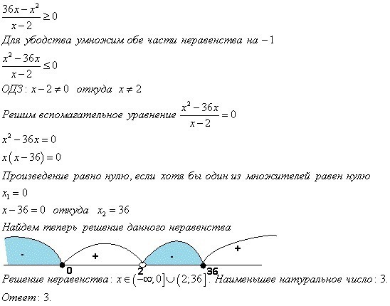
x(36-x)/(x-2)≥0
x=0 x=36 x=2
+ _ + _
------------------[0]-----------------(2)------------[36]--------------------
x∈(-∞;0] U (2;36]
Ответ наименьшее натуральное х=3
x=0 x=36 x=2
+ _ + _
------------------[0]-----------------(2)------------[36]--------------------
x∈(-∞;0] U (2;36]
Ответ наименьшее натуральное х=3
Приложения:

Вас заинтересует
2 года назад
2 года назад
6 лет назад
6 лет назад
9 лет назад
9 лет назад
10 лет назад