• Предмет: Математика
  • Автор: drwnd
  • Вопрос задан 9 лет назад

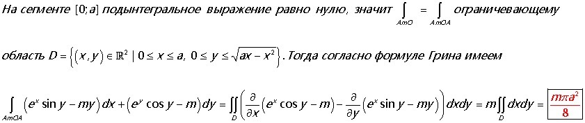
формула Грина, помогите, пожалуйста

Приложения:

Ответы

Ответ дал: Аноним
0
Не сложное в основном.........
Приложения:
Ответ дал: drwnd
0
спасибо большое
Ответ дал: Аноним
0
обращайтесь.
Вас заинтересует