Ответы
Ответ дал:
0
*************************************
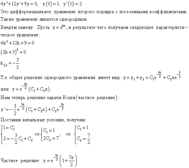
Приложения:

Вас заинтересует
2 года назад
6 лет назад
6 лет назад
10 лет назад