• Предмет: Физика
  • Автор: 55555ученик55555
  • Вопрос задан 9 лет назад

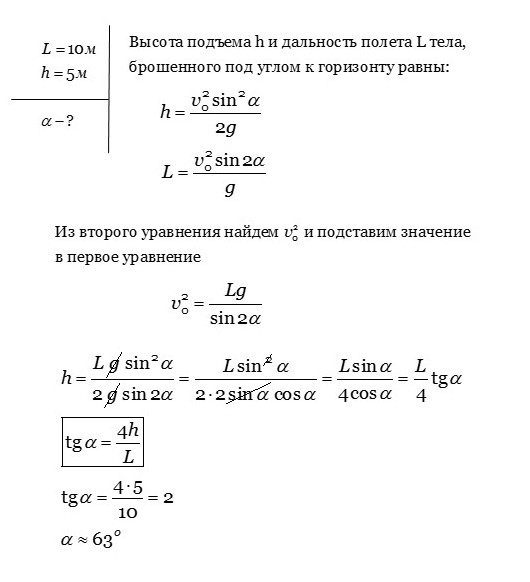
Тело брошено с поверхности земли ,при этом дальность полета 10 м, а максимальная высота 5 м, под каким углом к горизонту было брошено тело?

Ответы

Ответ дал: kadavris
0
Лови прикрепленный файл
Приложения:
Вас заинтересует