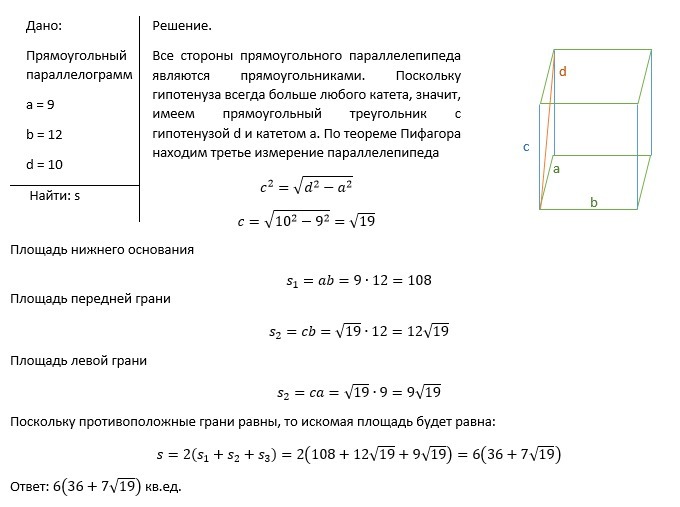
Дан прямоугольный параллелепипед, два измерения которого равны 9 и 12, диагональ боковой грани 10 см. Найдите площадь его полной поверхности.
Ответы
Ответ дал:
0
Решение на приложенном скане.
Приложения:

Вас заинтересует
2 года назад
3 года назад
3 года назад
9 лет назад
9 лет назад
10 лет назад