• Предмет: Математика
  • Автор: vj4za
  • Вопрос задан 9 лет назад

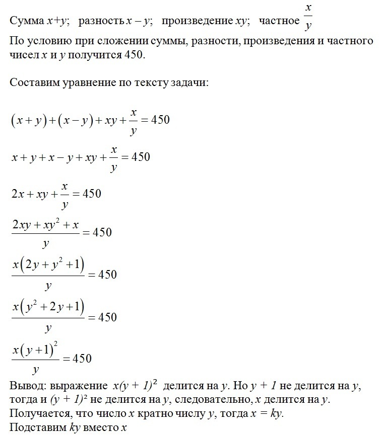
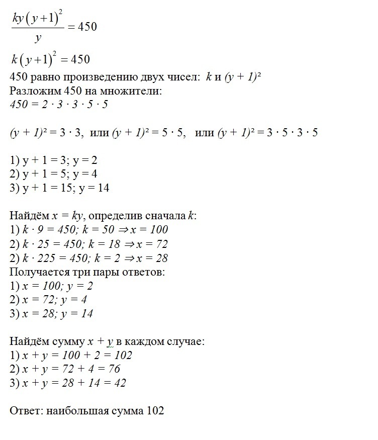
Даны два целых положительных числа x и y. Известно, что если сложить сумму, разность, произведение и частное этих чисел, то получится 450. Каково наибольшее возможное значение x+y?

Ответы

Ответ дал: tgz
0
Решение на приложенных изображениях. 
Приложения:
Вас заинтересует