Ответы
Ответ дал:
0
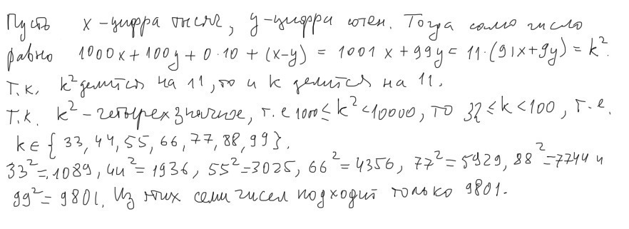
Решение прицеплено в картинке
Приложения:

Вас заинтересует
2 года назад
3 года назад
10 лет назад