Ответы
Ответ дал:
0
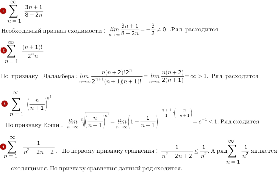
Исследования сходимости рядов...
Приложения:

Вас заинтересует
2 года назад
2 года назад
3 года назад
9 лет назад
10 лет назад