Ответы
Ответ дал:
0
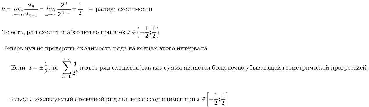
Исследование степенного ряда.........
Приложения:

Вас заинтересует
2 года назад
2 года назад
9 лет назад
10 лет назад