• Предмет: Алгебра
  • Автор: jesaamineee
  • Вопрос задан 9 лет назад

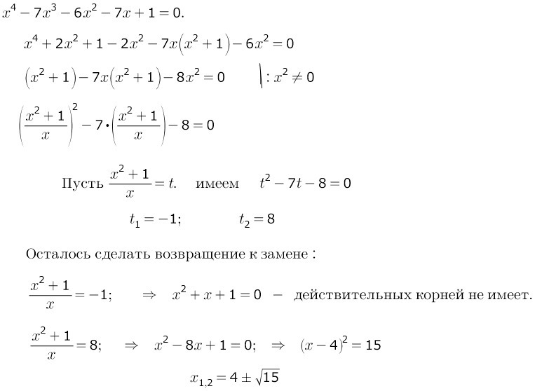
x^4-7x^3-6x^2-7x+1=0

Ответы

Ответ дал: Аноним
0
Решение вашего уравнения прицеплено в виде картинки
Приложения:
Ответ дал: jesaamineee
0
спасибо огромное
Вас заинтересует