• Предмет: Математика
  • Автор: lena1224
  • Вопрос задан 9 лет назад

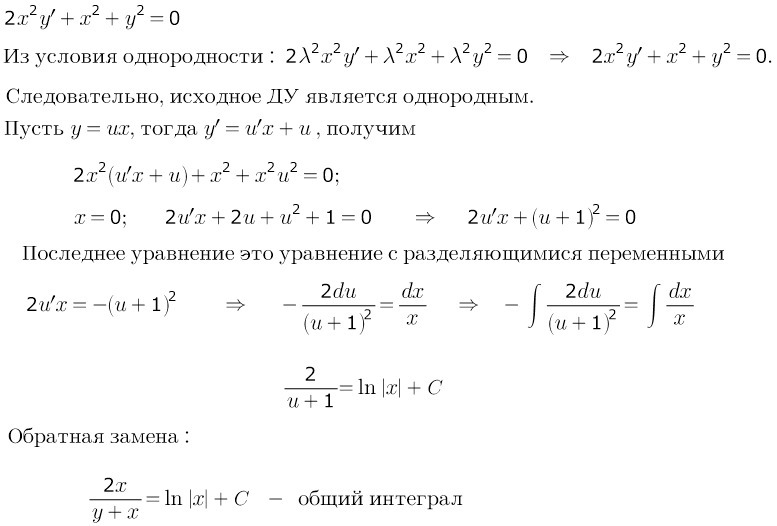
Помогите.найти общий интеграл дифференциального уравнения первого порядка 2x^2 y' + x^2 + y^2 =0

Ответы

Ответ дал: Аноним
0
Решение дифференциального уравнения прицеплено на картинке
Приложения:
Вас заинтересует