• Предмет: Математика
  • Автор: NikaDrim
  • Вопрос задан 9 лет назад

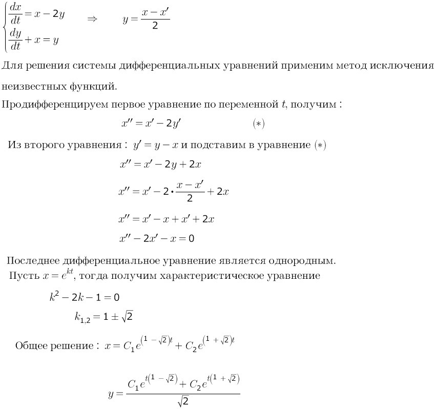
Пожалуйста, решите систему диф. уравнения

Приложения:

Ответы

Ответ дал: Аноним
0
Решение системы линейных дифференциальных уравнений
Приложения:
Ответ дал: Аноним
0
сократил на корень из 2
Ответ дал: NikaDrim
0
понятно, спасибо
Ответ дал: Аноним
0
Я могу показать, если нужно
Ответ дал: NikaDrim
0
да, пожалуйста
Ответ дал: Аноним
0
http://prntscr.com/gvra0m
Вас заинтересует