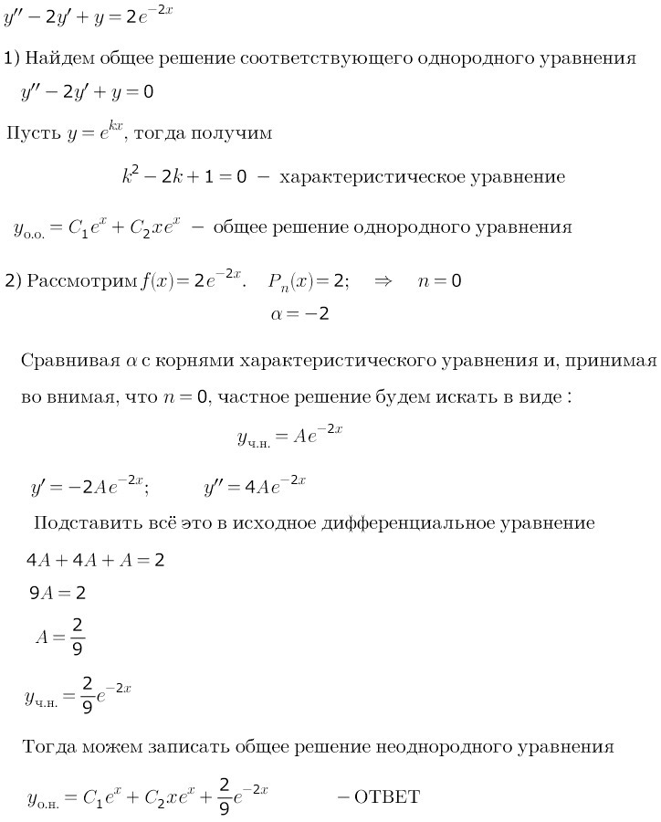
найти общее решение дифференциального уравнения y'' - 2y'+y = 2e⁻²ˣ нужно полностью решение, ребята, помогите
Ответы
Ответ дал:
0
Решение приложено в картинке.
Приложения:
Вас заинтересует
2 года назад
2 года назад
3 года назад
3 года назад
10 лет назад
10 лет назад
10 лет назад