• Предмет: Алгебра
  • Автор: Реноша
  • Вопрос задан 9 лет назад

Умоляяяю мне срочно нужно, решите это...

Приложения:

Ответы

Ответ дал: Министрелия2222
0
)))))) )))))) )))))) )))))) )))))
Приложения:
Ответ дал: Реноша
0
а в первом там разве не просто 9
Ответ дал: DariyaMalfoy
0
Нет, минус не принадлежит х, поэтому он остается.
Ответ дал: Реноша
0
ясно
Ответ дал: park01
0
Там ващет производная нужна...
Ответ дал: Реноша
0
https://znanija.com/task/25773993 вы можете решить это задание,пожалуйста?
Ответ дал: DariyaMalfoy
0
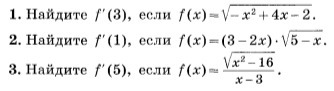
1. f(3)=√-(3)²+4×3-2=√-9+12-2=√-11+12=√1=1
2. f(1)=(3-2×1)×√5-1=1×√4=1×2=2
3. f(5)=√5²-16/5-3=√25-16/2=√9/2=3/2=1,5
Приложения:
Ответ дал: Реноша
0
https://znanija.com/task/25773993 вы можете решить это задание,пожалуйста?
Ответ дал: DariyaMalfoy
0
Сейчас посмотрю...
Вас заинтересует