• Предмет: Математика
  • Автор: fgguseynovaotzyqt
  • Вопрос задан 9 лет назад

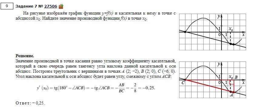
Почему ответ получился отрицательный?

Приложения:

Ответы

Ответ дал: Rodad
0
четвёртой четверти отрицательный
Вас заинтересует