Ответы
Ответ дал:
0
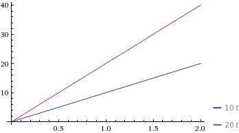
графики пути для точки движущейся 10м/с и 20м/с
x = 10t , x=20t
x = 10t , x=20t
Приложения:

Ответ дал:
0
спасибо большое)
Вас заинтересует
2 года назад
8 лет назад
8 лет назад
10 лет назад
10 лет назад