• Предмет: Математика
  • Автор: Jakki
  • Вопрос задан 2 года назад

Решить дифференциальное уравнение: сроооочно
2у'-3у=e^(3х).

Ответы

Ответ дал: HSS9860
1
Посмотрите предложенное решение, оформление не соблюдалось.
Приложения:

HSS9860: Этот ответ неправильный. Просьба модератору либо удалить его, либо вернуть на доработку. Спасибо.
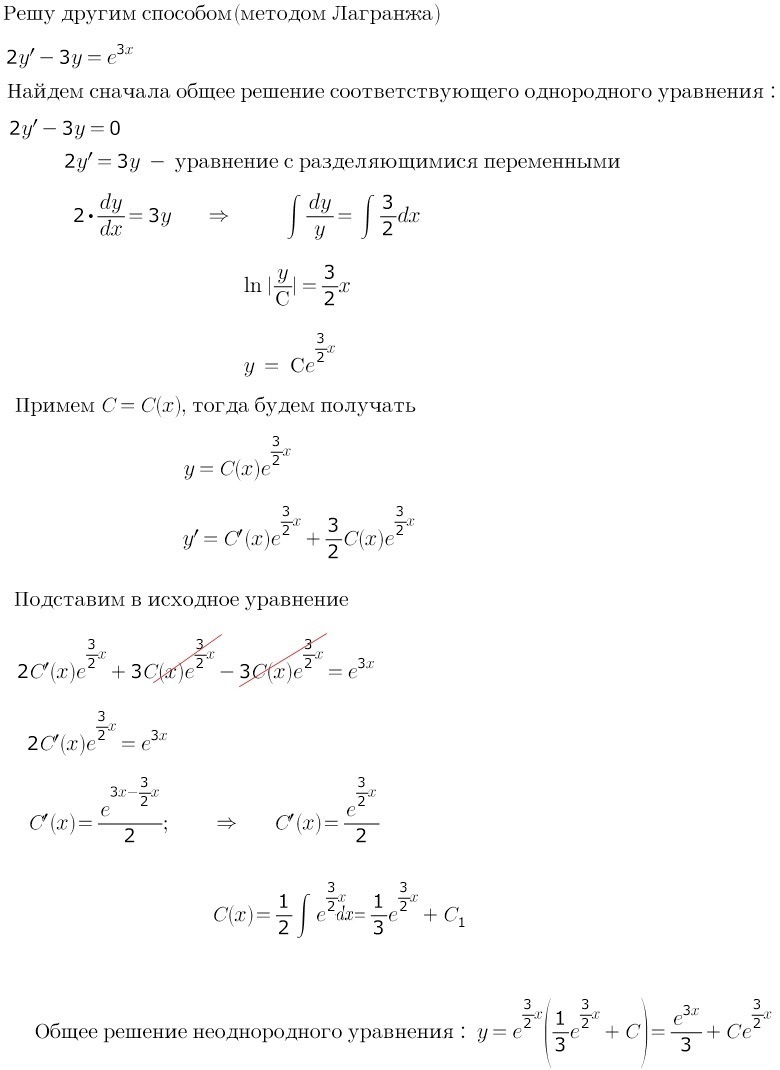
Ответ дал: Аноним
2
Решение приложено в картинке.
Приложения:

Аноним: геть
Вас заинтересует