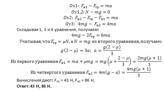
три груза массами m m и 4m соединены невесомыми нерастяжимыми нитями. Коэффицент трения между грузами и горизонтальной поверхностью равен 0.3. Определите ускорение грузовю Блок невесом трения в оси блока нет
Ответы
Ответ дал:
0
F=Gm1m2/r2=6.67*10⁻¹¹*19000кг*400кг/40000м=13*10⁻⁹Н
Приложения:
Sofiarik:
ой то что я написала не правельно, а то что на картинке правельно!
Вас заинтересует
2 года назад
2 года назад
2 года назад
2 года назад
3 года назад
3 года назад
9 лет назад