Ответы
Ответ дал:
0
Решение в прикрепленном файле.
Приложения:

Ответ дал:
0
Где нашла?)
Ответ дал:
0
Спасибо!
Ответ дал:
0
В смысле где нашла? Вообще-то это я сама написала. Писать быстрее, чем набирать выражения в местном редакторе формул.
Ответ дал:
0
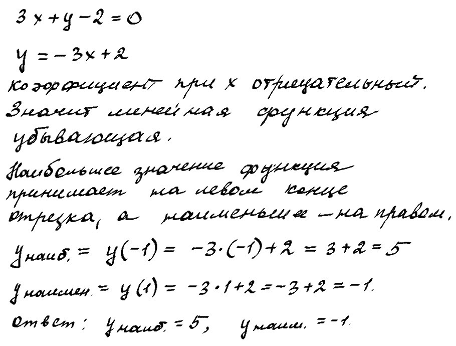
3x+y-2=0
y=2-3x
эта функция убывает на R, следовательно на [-1;1] наибольшее значение будет при x=-1, а наименьшее при x=1.

y=2-3x
эта функция убывает на R, следовательно на [-1;1] наибольшее значение будет при x=-1, а наименьшее при x=1.
Приложения:

Вас заинтересует
2 года назад
3 года назад
3 года назад
9 лет назад
10 лет назад