• Предмет: Математика
  • Автор: agarest19
  • Вопрос задан 9 лет назад

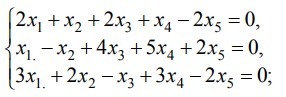
Найдите фундаментальный набор решений одной системы линейных уравнений.
(так же есть пример решения фотка №2) помогите плиз.

Приложения:

Ответы

Ответ дал: HSS9860
0
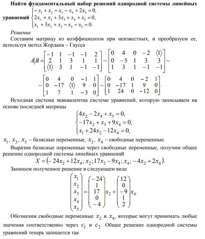
Посмотрите предложенное решение (основано на методе Гаусса), адаптируйте под свои требования. Оформление не соблюдалось, в конце также дано одно из частных решений.
Приложения:
Вас заинтересует